您现在的位置是:首页>tp钱包app正文
电动车充电器电路图(电动车充电器电路图详解)
2022-03-11 12:33

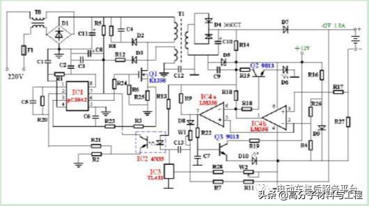
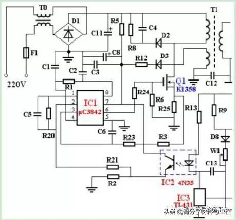
要了解电动车充电器,必然要知道脉宽调制集成电路,因此首先对出现频率超高的c3824进行详细的讲解和普及。
1脚,误差放大器输出经RC网络反馈到2脚,起频率补偿作用,7脚为电源正极,5脚为电源负极,6脚为脉冲输出直接驱动场效应管,3脚为最大电流限制,调整输出最大电流,2、4脚为电压反馈,可调节输出电压,4、8脚外接振荡电阻和振荡电容。
T0:双向滤波抑制干扰;D1:整流;C11:滤波;IC1:μc3842脉宽调制集成电路。其5脚为电源负极,7脚为电源正极,6脚为脉冲输出直接驱动场。
效应管Q1(K1358),3脚为最大电流限制,调整R25(2.5欧姆)的阻值可以调整充电器的最大电流。2脚为电压反馈,可以调节充电器的输出电压。4脚外接振荡电阻R1、振荡电容C1。
T1为高频脉冲变压器,其作用有三个:
第一是把高压脉冲降压为低压脉冲;
第二是起到隔离高压的作用,以防触电;
第三是为μc3842提供工作电源。
D4:高频整流管(16A60V),C10:低压滤波电容,D5:12V稳压二极管,IC3:(TL431)为精密基准电压源,配合IC2(光电耦合器4N35)起到自动调节充电器电压的作用。调整w2(微调电阻)可以细调充电器的电压。
D6:充电指示灯,D10:电池浮充(充满)指示灯,R27:电流取样电阻(0.1欧姆,5w)改变W1的阻值可以调整充电器转浮充的拐点电流(200-300mA)
通电开始时,C11上有300v左右电压。此电压一路经T1加载到Q1。第二路经R5,C8,C3,达到IC1的第7脚。强迫IC1启动。IC1的6脚输出方波脉冲,Q1工作,电流经R25到地。同时T1副线圈产生感应电压,经D3、R12给IC1提供可靠电源。
T1输出线圈的电压经D4、C10整流滤波得到稳定的电压。此电压一路经D7(D7起到防止电池的电流倒灌给充电器的作用)给电池充电。第二路经R14、D5、C9,为LM358(双运算放大器,4脚为电源地,8脚为电源正)及
其外围电路提供12V工作电源。D9为LM358提供基准电压,经R26、R4分压达到LM358的第2脚和第5脚。
正常充电时,R27上端有0.15-0.18V左右电压,此电压经R17加到LM358第3脚,从1脚送出高电压。此电压一路经R18,强迫Q2导通,D6(红灯)点亮,第二路注入LM358的6脚,7脚输出低电压,迫使Q3关断,D10(绿灯)熄灭,充电器进入恒流充电阶段。当电池电压上升到44.2V左右时,充电器进入恒压充电阶段,输出电压维持在44.2V左右。充电器进入恒压充电阶段,电流逐渐减小。
相关文章
点击排行
6条网页设计配色原则,让你秒变配色高手点击排行
6条网页设计配色原则,让你秒变配色高手